В Самаре продлили перекрытие улицы Советской Армии
В связи с этим скорректировали движение городского транспорта.
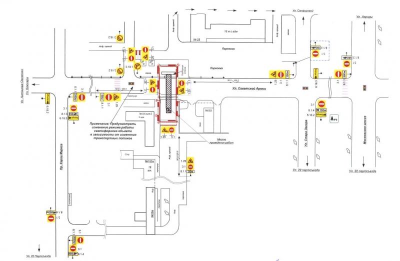
В Самаре из-за ремонтных работ на тепловых сетях до 25 мая продлили ограничение движения по Советской Армии в районе дома № 181 лит. Е.
В связи с этим автобусы № 30 и 35 будут ходить по Советской Армии – Стара-Загоре - XXII Партсъезда – пр. Карла Маркса – Советской Армии – далее по своему привычному маршруту.
Также автобусы № 70, 96 и 213 будут курсировать по Стара-Загоре - XXII Партсъезда – пр. Карла Маркса – ул. Советской Армии.
Напомним, в Самаре из-за ремонтных работ перекрыли улицы Молодогвардейскую и Рабочую.
